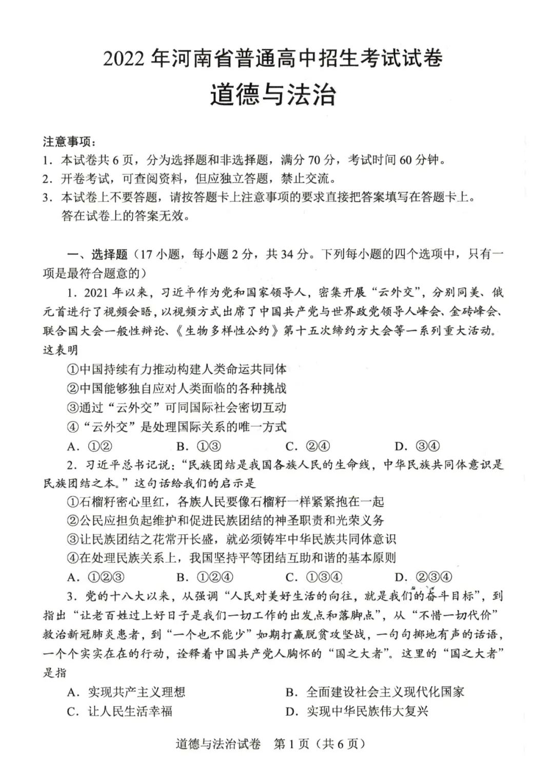
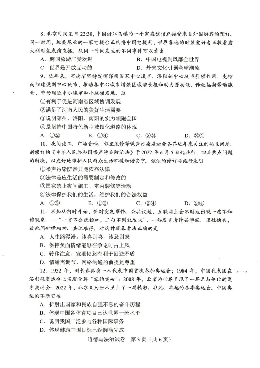
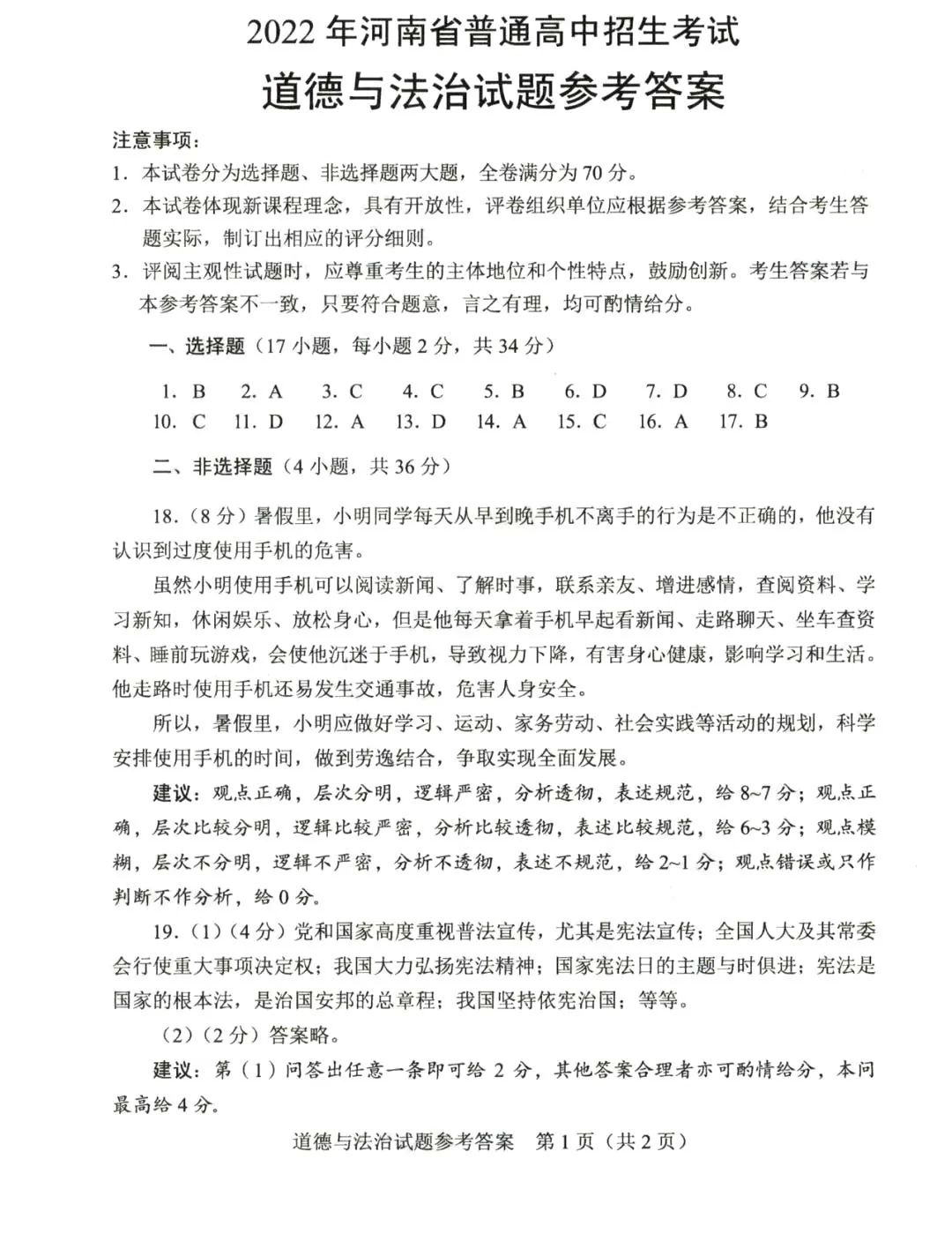
中考真題可以幫助大家認識中考題型、考查的重點及難易程度等等,下面我們為大家整理了2023年鄭州中考道德與法治試卷真題及答案的相關內容,根據這些內容大家就能把握命題思路,找到重點方向,希望可以幫助到大家。![]() 2023年鄭州中考道德與法治試卷真題及答案 2023年鄭州中考道德與法治試卷真題及答案還需再等待一段時間,我們整理出來后會更新到這里,為了讓大家了解到歷年鄭州中考道德與法治考查范圍、題型走勢,特整理出了2022年鄭州中考道德與法治真題及答案,具體內容如下。 2022年鄭州中考道德與法治試卷真題 ![]() ![]() ![]() ![]() ![]() ![]() 2022年鄭州中考道德與法治答案及解析 ![]() ![]() 2023年鄭州中考道德與法治試卷真題及答案就為大家介紹到這里,如果想了解2023年中考成績查詢時間、中考查分入口、中考作文題目等內容,請點擊中考欄目,更多精彩期待您的關注。 推薦閱讀: 中考是幾月幾號? 中考滿分一共多少分? 中考體育考試項目有哪些? 中考錄取分數線是多少? 中考成績查詢時間及查詢入口大全 |











