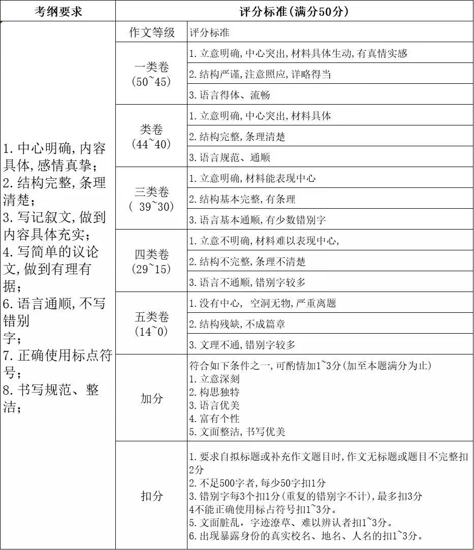
大家都知道中考作文分值很高,幾乎占據中考語文的半壁江山,那么,汕頭中考作文滿分多少分?下面為大家詳細介紹了汕頭中考語文作文滿分是多少,同時,也為大家整理了汕頭中考作文評分標準及評分細則,希望可以幫助到大家。![]() 汕頭中考作文滿分多少分? 下面通過汕頭中考語文分值分布,來了解汕頭中考語文作文滿分情況: 汕頭中考語文總分為:120分 其中,汕頭中考作文滿分為:50分 汕頭中考作文評分標準及評分細則 ![]() 汕頭中考語文考試時間多長? 汕頭中考語文考試時長為:120分鐘 汕頭中考作文滿分多少分就為大家介紹到這里,如需更為準確信息,請以官方最新公布為準,更多關于中考成績查詢、中考滿分作文、中考時間等內容,請點擊訪問:中考欄目。 推薦閱讀: 中考是幾月幾號? 中考體育考試項目有哪些? 家長給孩子的中考加油祝福語 中考成績查詢時間及查詢入口大全 中考各科分數分布情況一覽表 |




