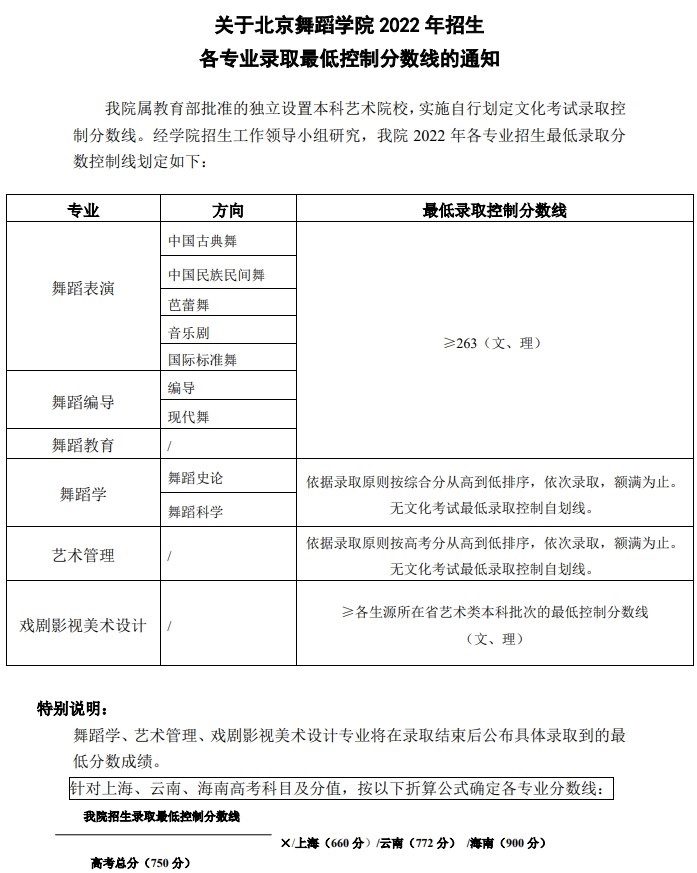
不少考生都想知道,2023年高考多少分能上北京舞蹈學院?那么,今年北京舞蹈學院的錄取分數線是多少呢?下面為大家整理了北京舞蹈學院在各省的錄取分數線一覽表以及歷年最低錄取分數,希望對大家有所幫助,數據源于網絡,僅供參考。![]() 2023年高考多少分能上北京舞蹈學院? 目前,北京舞蹈學院2023年錄取分數線還未公布,等到官方公布后,我們會更新到這里,下面為大家整理了2021-2022年北京舞蹈學院在各省的錄取分數線,希望對大家有所幫助,如需更加準確的信息,大家可以登錄北京舞蹈學院的招生網站進行查詢,數據如有出入,請以官方最新公布信息為準。 2022年北京舞蹈學院錄取分數線 2022年北京舞蹈學院高考錄取分數線信息: 中國古典舞專業錄取分數線:263分; 芭蕾舞專業錄取分數線:263分; 音樂劇專業錄取分數線:263分; 北京舞蹈學院2022年招生各專業錄取最低控制分數線 ![]() 2021年北京舞蹈學院錄取分數線
1、北京舞蹈學院舞蹈表演專業的最低錄取控制線不低于245分(文理同分);
2、北京舞蹈學院舞蹈編導專業的最低錄取控制線不低于275分(文理同分);
3、北京舞蹈學院舞蹈教育專業的最低錄取控制線不低于385分(文理同分);
![]() 北京舞蹈學院王牌專業有哪些? 北京舞蹈學院王牌專業有:舞蹈表演、舞蹈編導、舞蹈學、舞蹈教育、藝術管理、戲劇影視美術設計等。 ![]() 北京舞蹈學院簡介 北京舞蹈學院是一所以高素質舞蹈人才培養、高水平舞蹈理論研究和作品創作為主要任務的全日制普通高等學校,是中華人民共和國第一所專業舞蹈學校。 學校前身為北京舞蹈學校,始建于1954年;1978年經國務院批準正式成立北京舞蹈學院,隸屬于文化部;2000年劃轉北京市人民政府。 2023年高考多少分能上北京舞蹈學院,就為大家介紹到這里,如果想要了解其他大學歷年最低錄取分數線、王牌專業、大學排行榜、專業選擇技巧等內容,請點擊訪問:大學欄目。 推薦閱讀: 高考志愿填報專業代碼查詢 2023年QS世界大學排名完整版榜單 2023年各高校王牌專業匯總 2023年北京市大學排名一覽表 2023年高考具體時間及考試科目安排匯總表 |






